如今,糖尿病作為一種常見的慢性疾病,在全球范圍內給患者生活帶來了沉重的負擔。糖尿病足潰瘍(DFU)作為糖尿病的一種嚴重并發癥,令患者苦不堪言,并且是糖尿病患者面臨截肢風險的重要因素。DFU 的廣泛發生對糖尿病患者的家庭和整個醫療保健系統都造成了巨大的經濟壓力。皮膚傷口愈合是一個復雜而動態的過程,包括三個不同的階段:炎癥、增殖和重塑。然而,糖尿病傷口環境中的高血糖水平通常會阻礙傷口組織向關鍵的重塑階段過渡,從而導致慢性甚至不愈合傷口的形成。此外,通常由細菌感染引起的傷口過度炎癥也是導致組織再生受損的一個關鍵因素。
傳統的治療方法往往難以同時解決高血糖、細菌感染和炎癥等關鍵問題,導致DFU的愈合過程緩慢且充滿挑戰。因此,降低葡萄糖濃度以及在創面床局部環境中輸送抗菌和抗炎劑已成為治療慢性糖尿病傷口的新型治療方法。近日來自武漢大學的一項最新科研成果為糖尿病傷口治療帶來了全新的希望——一種創新的雙層微針貼片。此微針貼片的核心在于其獨特的雙層設計,能夠同時實現局部葡萄糖消耗和持續釋放一氧化氮(NO)兩大功能。高血糖是糖尿病傷口難以愈合的關鍵因素之一,而該貼片通過葡萄糖氧化酶(GOx)的作用,能夠有效降低傷口局部的葡萄糖濃度,從而改善傷口微環境,為愈合創造有利條件。與此同時,貼片還能持續釋放NO,這是一種具有強大抗菌和抗炎作用的分子。NO能夠破壞細菌生物膜,殺滅致病菌,同時減輕炎癥反應,進一步促進傷口愈合。這種時空響應性的雙層微針貼片設計,使得治療更加精準高效,能夠在傷口處快速發揮作用,加速愈合進程。
這項研究成果以題為“Spatiotemporally responsive cascade bilayer microneedles integrating local glucose depletion and sustained nitric oxide release for accelerated diabetic wound healing”,在《Acta Pharmaceutica Sinica B》期刊發表。武漢大學藥學院博士研究生曾勇年為第一作者,武漢大學中南醫院黃建英主任和武漢大學藥學院黎威教授為共同通訊作者。
這種G/AZ-MN 微針貼片由兩部分組成:1) 由 MMP-9 可降解的甲基丙烯酸明膠(GelMA)包裹葡萄糖氧化酶 (GOx) 組成的尖端層;2)由可溶解透明質酸(HA)制成的基底層,封裝有酸響應型負載L-精氨酸的ZIF納米粒子(Arg@ZIF-8 NPs)(圖1A)。其中,該微針貼片是利用摩方精密 microArch? S240 (精度:10 μm)3D打印設備加工模具后經PDMS翻模制備而成的。 圖1. 雙層微針用于創面愈合示意圖

在傷口部位應用后,水溶性基底層迅速溶解,從而釋放出Arg@ZIF-8 NPs,同時將可降解的負載GOx的尖端層植入傷口組織中。在糖尿病傷口中高度表達的MMP-9酶的催化下,MNs的GelMA頂端加速降解,GOx被釋放到傷口組織中。GOx 酶隨后催化葡萄糖氧化,產生H2O2并通過葡萄糖酸降低pH值。這種雙重作用不僅降低了局部的葡萄糖水平,而且還啟動了一個級聯反應,引發了Arg@ZIF-8 NPs的降解,導致Zn2+和Arg的釋放。釋放的Zn2+有效地抑制了細菌生物膜的形成,而Arg與H2O2反應持續產生NO,從而通過抗菌和抗炎作用在促進傷口愈合方面發揮關鍵作用(圖 1B)。實驗結果顯示,這種雙層微針貼片在治療糖尿病傷口方面展現出了顯著的優勢。在動物實驗中,貼片能夠顯著加速傷口的愈合速度,減少炎癥和感染的發生,同時降低血糖水平。此外,該貼片還具有良好的生物相容性和安全性,不會對機體產生不良影響。 圖2. 雙層微針的制備和表征

研究人員首先成功制備了形態良好的G/AZ-MN微針貼片,能夠成功穿刺皮膚并實現給藥。標記針尖的FITC熒光與RhB標記基座部分Arg@ZIF-8 NPs顯著的熒光差異證明了微針的雙層結構。此外,針尖的GelMA能夠有效響應MMP-9促進GOx的釋放,GOx啟動葡萄糖的消耗反應有效產生 H2O2并通過產生葡萄糖酸降低pH值引發基座部分ZIF-8納米粒子的降解(圖2)。 圖3. 納米粒子以及微針的抗菌性能表征

接著,研究人員驗證了ZIF-8納米粒子降解產生的Zn2+與一氧化氮的抑菌效果,此微針貼片良好的酸響應性抗菌對S.aureus為代表的革蘭氏陽性菌和以E.coli為代表的革蘭氏陰性菌具有普遍殺傷作用,能夠抑制生物膜的形成和破壞形成的生物膜(圖3)。 圖4. 微針用于感染性糖尿病創面愈合的研究
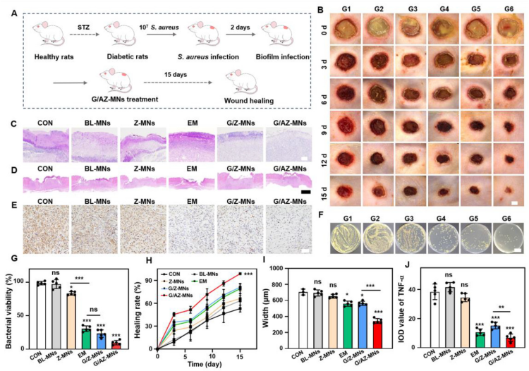
然后,通過構建糖尿病大鼠傷口感染模型驗證了此微針貼片的治療效果,傷口處的H&E染色、TNF-α的免疫組化染色、平板涂布結果驗證了貼片能夠顯著加速傷口的愈合速度,減少炎癥和感染(圖4)。

總結:本項工作中研發了一種雙層 MN 貼片 (G/AZ-MNs),它具有直接穿透形成的生物膜的能力,從而提高了藥物遞送效率。該貼片還能適應糖尿病傷口的微環境,并持續釋放多功能 NO,從而通過其降血糖、抗菌和抗炎作用促進慢性傷口愈合過程。封裝 GOx 的 MN 尖端層被證明在通過葡萄糖耗竭減輕局部高血糖方面非常有效。此外,MN基座中存在的 NPs 表現出酸響應降解行為,釋放 Zn2+ 以引發抗菌作用。同時,從降解的 NPs 中釋放的 Arg 在 H2O2 存在下轉化為 NO,隨后引起抗菌作用并誘導巨噬細胞極化以抗炎。此外,研究人員發現 G/AZ-MNs 持續釋放 NO 可以上調 (血管內皮生長因子)VEGF 的表達,從而促進傷口新生血管形成。這種雙層微針貼片不僅對糖尿病傷口有效,而且對生物膜形成的糖尿病傷口也有效,在這兩種情況下都顯示出令人滿意的治療效果。
原文鏈接:https://doi.org/10.1016/j.apsb.2024.06.014