間充質干細胞(MSCs)因其能通過旁分泌機制發揮免疫調節與組織再生作用,被廣泛應用于炎癥性疾病及創傷(包括創面修復)的治療。相較于懸浮的MSCs,以細胞球體形式存在的MSC球體(mesenspheres)在創面愈合中展現出更顯著優勢,因其具有更強的旁分泌功能,且能在常溫條件下保存較長時間。傳統干細胞遞送主要依賴注射方式,但該方法具有侵入性,會增加患者痛苦。因此,亟需開發非侵入性干細胞遞送策略。目前雖已開發多種敷料載體,但基于干細胞球的敷料仍面臨四大技術瓶頸:成球效率低、創面分布不均、球體釋放不完全以及重復給藥受限。
近期,澳門大學的賈艷偉副教授在《Chemical Engineering Journal》期刊上在線發表題為“Wound healing accelerated by stem cell bandage”的原創性論著。該研究通過開發了一種新型干細胞球敷料(MSB),通過將干細胞球的制備與遞送整合為一體化解決方案,成功攻克上述難題。該敷料采用生物相容性優異的聚二甲基硅氧烷(PDMS)材料構建,其表面可產生數千個圖案化微孔,可實現干細胞球的高通量制備。MSB能確保干細胞球在創面實現均勻分布、完全釋放,并支持多次給藥操作,且在室溫下可保持六天有效活性,極具臨床轉化價值。體外實驗證實MSB能顯著提升相關因子分泌水平。基于小鼠模型的體內實驗顯示:相較于空白對照組,MSB使創面愈合速度提升33%,皮膚組織重塑效率提高58%。該項技術可能為糖尿病足潰瘍、燒傷等慢性傷口的MSCs療法帶來革命性突破。
作者首先采用摩方精密面投影微立體光刻(PμSL)技術(microArch? S240,精度:10μm)制備具有微柱陣列的模具,隨后通過聚二甲基硅氧烷(PDMS)澆鑄成型,固化后獲得具有高通量微孔結構的PDMS基材。將細胞懸液注入微井后,細胞可自發組裝形成干細胞球,其生成通量由模具微柱密度決定,具備規模化制備潛力。該PDMS載體可直接貼附于創面,實現類創可貼式便捷應用,同時為干細胞球的儲存、運輸及臨床使用提供了優化解決方案(圖1)。

圖1. MSB作為用戶友好型間充質干細胞遞送平臺促進皮膚創面愈合的示意圖解。
由于MSB需與皮膚直接接觸,研究人員首先對其材料特性進行了系統表征。掃描電子顯微鏡(SEM)分析顯示,材料表面光滑均一,有利于形成致密且均一的干細胞球。PDMS基質具有優異的柔韌性和可裁剪性,可貼合不同形態的創面。進一步研究表明,該材料兼具良好的穩定性與生物相容性。基于此材料構建的MSB平臺,能夠實現高活性、尺寸均一的干細胞球的高通量制備(圖2)。

圖2. 干細胞球創可貼的制備與表征。
本研究首次系統評估了基于干細胞球的敷料在常溫條件下的保存穩定性,這是實現臨床轉化的重要前提條件。實驗結果顯示,25℃常溫保存條件下,MSB敷料可維持干細胞活性達6天。這一特性不僅避免了特殊保溫設備的需求,更顯著提升了產品的臨床適用性和運輸便利性(圖3)。

圖3. 干細胞球的保質期。
體外實驗結果表明,三維培養的干細胞球較傳統二維培養表現出更強的旁分泌能力,其TGF-β1和IL-10等關鍵傷口愈合因子的分泌水平顯著提升。流式細胞術分析證實,成球培養后細胞干性標志物表達維持穩定,分化潛能未受影響。這些特性共同促進了干細胞球在創面修復中展現出優于單層培養細胞的治療效果(圖4)。

圖4. 干細胞球體外促創面修復效應研究。
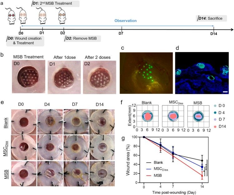
基于小鼠傷口模型的體內研究顯示,MSB敷料組較對照組顯著加速創面愈合進程。組織學分析表MSB處理組呈現更優的組織重塑特征,具體表現為:表皮層增厚、膠原沉積量提升,以及皮膚附屬器再生增強。免疫組化結果進一步證實,MSB組創面具有更完善的組織結構和功能重建(圖5)。

圖5. 干細胞球體內促小鼠創面修復效應研究。
總結:研究人員開發了一種基于間充質干細胞球的創可貼式敷料(MSB),可高通量制備致密均一的間充質干細胞球(mesenspheres)。該敷料能實現干細胞球在創面的均勻遞送,有效解決了乳膏或支架載體中干細胞球釋放不完全的問題以及多次給藥的問題。研究證實聚二甲基硅氧烷(PDMS)作為敷料基材具有穩定性好、生物相容性高、表面光滑等特性,其優異的柔韌性可貼合人體曲面,且易于裁剪以適應不規則創面,實現定制化的傷口治療。未來臨床應用中,結合3D打印技術可實現個性化定制創可貼。盡管本研究僅采用間充質干細胞(T-MSCs),但該方法學未來可拓展至所有具有創面治療潛能的細胞類型,進一步推動干細胞的臨床應用。
原文鏈接:https://doi.org/10.1016/j.cej.2025.164346