抗腫瘤免疫治療通過激活或增強患者的免疫系統來精確地攻擊腫瘤細胞,是一種革命性的腫瘤內源性治療理念。然而,乳腺癌等免疫抑制實體瘤對于免疫治療仍然表現出較差的臨床反應。這種免疫抑制生態位可以通過多種途徑扭轉,T細胞就在這一過程中起著核心作用。T細胞的持續激活依賴于cGAS-STING通路,該通路不僅在先天免疫中很重要,而且是適應性免疫反應的關鍵調節器。
傳統的外源性STING激動劑在臨床應用中存在明顯的局限性:一方面,帶負電荷的分子結構阻礙了有效穿透細胞膜,導致細胞內遞送效率不理想。另一方面,核酸酶的快速降解結合網狀內皮系統介導的非特異性清除機制,顯著降低了治療藥物的體內半衰期。研究表明,核膜完整性的破壞或線粒體功能障礙都將致使dsDNA的泄漏,這是觸發先天免疫的關鍵內源性信號。這些內源性dsDNA分子與cGAS蛋白的正電荷結構域靜電相互作用,誘導cGAS的構象變化。這導致一系列生化反應和信號級聯反應,最終驅動I型干擾素的表達。因此,通過激活dsDNA的釋放并結合免疫治療成為一種值得探索的策略。
近日,安徽醫科大學錢海生教授團隊在國際知名期刊《ACS Nano》發表題為“Gelatin Methacryloyl Xerogel Puncture Implants Loaded with Cu0.5Mn2.5O4 Nanoparticles Synergizes Cuproptosis and STING Activation for Enhanced Breast Cancer Immunotherapy”的原創性論著。該研究通過可降解的腫瘤植入劑遞送納米顆粒實現了乳腺癌的免疫治療,同時為實體瘤的穿刺植入遞送藥物提供了一種實用策略。
首先,研究人員通過水熱法合成CMO納米顆粒,然后冷凍干燥備用。隨后制備植入劑,腫瘤植入劑的制備方法如圖1a所示,首先加熱與CMO納米顆粒和富馬酸單甲基(MMF)混合的GelMA水凝膠,然后將其添加到由摩方精密面投影立體光刻(PμSL)3D打印技術(nanoArch? S130,精度:2 μm)制備的模具中。水凝膠隨后進行光交聯和冷凍干燥,得到CMF植入劑。CMO納米顆粒的透射電子顯微鏡(TEM)圖像顯示為均勻的空心球形結構(圖1b),粒徑約為300 nm。X射線衍射(XRD)結果表明,所制備的CMO納米顆粒的特征峰與標準卡(Cu0.5Mn2.5O4, JCPDs 7-4367)的特征峰排列良好(圖1d)。手機圖像和掃描電鏡(SEM)圖像顯示,制備的植入劑具有一致的圓柱形,可以插入穿刺活檢針(圖1f-h)。如圖1j所示,將植入劑裝入針管,然后用柱塞將植入劑推入腫瘤。將與羅丹明B結合的植入劑植入小鼠腫瘤,并通過體內成像觀察植入劑的降解情況。結果表明,植入劑在體內至少保持了15天的緩慢降解,這對藥物的持續作用非常有利(圖1o)。

圖1.CMO納米顆粒和CMF植入劑的制備與表征。
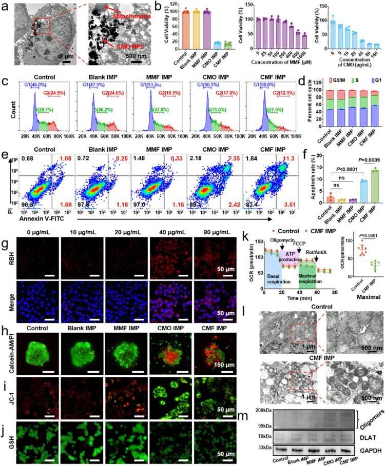
隨后,通過透射電鏡觀察4T1細胞對CMO納米顆粒的攝取情況。CMO納米顆粒被內化到細胞質中,靠近線粒體(圖2a)。CCK-8檢測評估植入劑和材料對細胞活力的影響。結果顯示,含CMO納米顆粒的種植體對4T1細胞活力的影響最為顯著,使4T1細胞活力僅為對照組的20%。此外,CMO納米顆粒和MMF對4T1細胞的活力都表現出明顯的濃度依賴性(圖2b)。細胞周期分析顯示,在CMF植入劑處理的4T1細胞中,G1期細胞數量增加,G2/M期細胞數量明顯減少(圖2c,d)。細胞凋亡流式細胞術分析結果顯示,CMO 植入劑和CMF 植入劑處理可顯著提高4T1細胞的早期和晚期凋亡率,達到14.81%(圖2e,f)。然而,這一比例仍明顯低于CCK-8實驗中觀察到的80%的抑制率,這表明CMO植入劑或CMF植入劑處理的4T1細胞可能會經歷其他形式的細胞死亡。
為了檢測細胞內銅離子濃度,將4T1細胞與不同濃度的CMO納米顆粒共孵育4小時后,再與羅丹明B酰肼(RBH)探針孵育30分鐘,結果發現RBH的紅色熒光強度與CMO納米顆粒濃度呈正相關(圖2g)。這些發現表明,CMO納米顆粒在進入細胞后釋放銅離子,這是誘導銅死亡的必要條件。銅離子可以引起線粒體損傷并改變線粒體膜電位,這可以用JC-1探針檢測。圖2i的結果顯示,CMO植入劑和CMF植入劑處理4T1細胞后,JC-1綠色熒光信號明顯增加,表明線粒體膜電位降低。CMO納米顆粒表現出優異的GSH耗竭能力,GSH探針的熒光強度進一步證實了這一點(圖2j)。隨后評估CMF植入劑處理4T1細胞的耗氧率(OCR)。結果顯示,CMF植入劑處理的4T1細胞的基礎呼吸速率沒有顯著降低,而最大呼吸速率明顯降低(圖2k)。這一發現與銅死亡的特征一致。此外,與對照組相比,CMF植入劑處理后的4T1細胞線粒體明顯收縮,膜密度增加,線粒體嵴減少甚至消失,線粒體損傷嚴重(圖2l)。銅離子與乙酰化的TCA循環蛋白結合導致DLAT寡聚化,通過Western blot分析驗證了這一點(圖2m)。

圖2. CMF植入劑誘導4T1細胞的凋亡和銅死亡。
為了闡明CMF植入劑影響4T1細胞的機制,研究人員對對照組和CMF植入劑組進行了RNA轉錄組測序(RNA-seq)分析。Venn圖顯示,14029個基因在兩個細胞組中共表達,而1469個基因在CMF植入劑組中唯一表達(圖3a)。兩組差異表達基因(DEGs)的火山圖顯示,351個基因上調,而364個基因下調(圖3b)。圖3c中的基因熱圖顯示了幾個顯著的基因變化,如與銅增生相關基因(Lias、Dld、Mt1/2、Slc30a1、Pdhb和Bcl2)和與cGAS-STING通路相關的基因(Cgas、Tbk1)的變化。基因集富集分析(GSEA)顯示,在CMF植入劑處理的4T1細胞中,糖酵解明顯受到抑制,這可能是因為銅死亡觸發了代謝重編程(圖3d)。此外,內質網蛋白加工顯著增加,這可能與激活cGAS-STING通路誘導細胞因子產生密切相關(圖3e)。根據KEGG和GO分析,在CMF植入劑處理的細胞中,內質網中的蛋白質加工、抗原加工和遞呈、cGMP-PKG信號通路、谷胱甘肽代謝過程、銅離子的應激反應和T細胞介導的細胞毒性被激活(圖3f,g)。綜上所述,RNA-seq結果揭示了CMF 植入劑處理后銅死亡激活的4T1細胞基因和cGAS-STING通路的轉錄變化。

圖3. PBS或CMF植入劑處理后的4T1細胞的RNA測序分析。
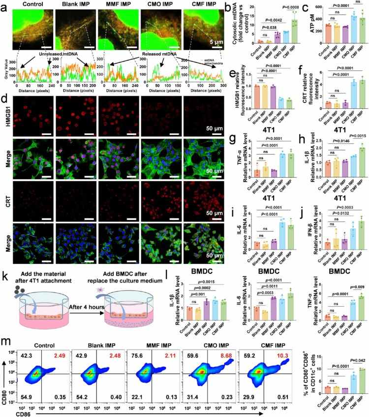
采用激光共聚焦雙光子成像系統觀察不同植體配方處理4T1細胞mtDNA的釋放情況,如圖4a所示。為了確定不同植入劑處理后4T1細胞釋放到細胞質中的mtDNA的相對量,使用小鼠線粒體DNA染料熒光定量PCR試劑盒對釋放到細胞質中的mtDNA進行定量分析。值得注意的是,MMF 植入劑和CMO 植入劑組4T1細胞細胞質中mtDNA含量約為對照組的5倍,而CMF 植入劑組細胞細胞質中mtDNA含量高達對照組的17倍(圖4b)。這些結果表明MMF和CMO 納米顆粒都能積極影響mtDNA的釋放,并且它們的聯合使用會產生更明顯的效果。
CMO植入劑和CMF植入劑處理顯著增加了4T1細胞釋放的ATP,提高了細胞膜上CRT的表達,降低了細胞核中HMGB1的含量(圖4c-f),具有誘導免疫原性死亡的能力。并且在CMO植入劑和CMF植入劑處理的4T1細胞中,IL-1β、IL-6和TNF-α的mRNA表達水平顯著升高,有利于免疫細胞的募集(圖4g-i)。而IFN-β mRNA表達水平升高表明cGAS-STING通路激活,這與mtDNA的釋放密切相關(圖4j)。此外,這些細胞因子,特別是TNF-α和IL-6,促進DC的成熟,這反過來有助于抗原呈遞和激活T細胞產生抗腫瘤反應。在CMO植入劑和CMF植入劑組中,BMDCs中IL-1β、TNF-α和IL-6 mRNA水平顯著升高(圖4l)。流式細胞術也顯示相應處理后BMDCs的成熟度顯著提高(圖4m)。

圖4. CMF植入劑在體外誘導抗腫瘤免疫反應。
為了更詳細地探討CMF植入劑在乳腺癌中的作用機制,研究人員對CMF植入劑治療小鼠進行了RNA-Seq分析。值得注意的是,CD274基因顯著下調,而PDCD1基因顯著上調,這突出了CMF 植入劑與αPD-1聯合治療乳腺癌的潛在協同作用。
隨后,研究人員建立乳腺癌原位小鼠模型,研究CMF植入劑聯合αPD-1對腫瘤的抑制作用。當小鼠腫瘤體積超過100 mm3時進行治療。將小鼠隨機分為7組。小動物影像學結果顯示,治療后CMF植入劑聯合αPD-1組腫瘤熒光面積最小,表明治療效果最好。治療后,CMF植入劑+αPD-1組平均腫瘤體積為294.7 mm3,為CMF植入劑組651.3 mm3的45.2%。CMF植入劑+αPD-1組平均腫瘤重量為202.68 mg,為CMF 植入劑組443.32 mg的45.7%。此外,治療50天后,CMF 植入劑和αPD-1組小鼠的存活率仍為100%,而CMF 植入劑組小鼠的存活率為62.5%。這些發現表明CMF植入劑治療增強了乳腺癌對免疫檢查點阻斷(ICB)治療的敏感性。
Western blot分析顯示,與cGAS-STING通路相關的下游蛋白(如phos-STING、phos-TBK1和phos-IRF3)的表達顯著增加,表明CMF 植入劑可以通過促進mtDNA的釋放來激活cGAS-STING通路。酶聯免疫分析(ELISA)對不同治療組腫瘤組織中細胞因子的分析表明,CMF 植入劑治療顯著提高了腫瘤中免疫活化細胞因子(CXCL10、IFN-γ、TNF-α、IFN-β)的水平。因此,這些結果表明CMF 植入劑可以通過mtDNA-cGAS-STING軸和ICD激活抗腫瘤免疫應答。在這個過程中,腫瘤內的免疫細胞起著至關重要的作用。流式結果顯示,與對照組相比,CMF植入劑和αPD-1處理的小鼠腫瘤中CD4+ T細胞、CD8+ T細胞、NK細胞和B細胞的比例更高。此外,CD8+ T細胞和NK細胞分泌IFN-γ和TNF-α顯著增加。這些結果提示CMF植入劑和αPD-1可以將淋巴細胞募集到腫瘤部位,激活其抗腫瘤活性。在CMF植入劑和αPD-1處理的小鼠腫瘤中,Treg細胞和MDSCs的數量明顯低于對照組。這一變化與CMF植入劑和αPD-1等因子誘導的ICD和TME中IFN-γ的釋放密切相關。這些發現提示CMF植入劑和αPD-1可以改變TME中免疫細胞的組成,將“冷”腫瘤轉化為對免疫治療更敏感的“熱”腫瘤。
在原發腫瘤部位植入可產生較強的先天和適應性免疫反應,顯著影響TME,具有良好的腫瘤抑制作用。在這些結果的基礎上,進一步研究CMF 植入劑和αPD-1對轉移性腫瘤的治療作用。為模擬轉移瘤,分別建立小鼠雙側腫瘤模型和肺轉移瘤模型。雙側腫瘤模型的建立及治療方案如圖7a所示。雙側腫瘤對照組的腫瘤標記為未治療的原發性(UP)、未治療的遠處(UD);雙側腫瘤治療組的腫瘤標記為原發性治療(TP)和遠處治療(TD)。在治療期間,治療組在原發和遠處腫瘤部位的腫瘤重量均明顯減輕。在整個治療期間,治療組腫瘤生長速度明顯受到抑制。值得注意的是,治療組的一些小鼠遠端腫瘤完全緩解。治療后,原發和遠端腫瘤中CD4+ T細胞、CD8+ T細胞、NK細胞、DC細胞和B細胞的浸潤均明顯增加。免疫抑制細胞(如Treg細胞和MDSCs)比例明顯降低。因此,CMF植入劑和αPD-1誘導的原發性TME改變明顯影響了遠端腫瘤。
對照組腫瘤發展迅速,20天左右平均腫瘤體積達到1288 mm3,而CMF植入劑+αPD-1治療組腫瘤體積僅為288 mm3。治療后的肺組織圖像顯示,對照組小鼠的肺組織呈暗紅色,組織中散布著許多乳腺癌的肺結節。相比之下,治療組小鼠肺組織呈粉紅色,乳腺癌肺結節數量明顯減少。與對照組相比,治療組肺組織中CD4+ T細胞、CD8+ T細胞、NK細胞和成熟DC細胞的比例均顯著升高。此外,CD8+ T細胞和NK細胞的抗腫瘤活性均顯著增強(IFN-γ和TNF-α分泌增加)。這些發現表明,原發性乳腺癌的治療已經激活了一種抗腫瘤免疫反應,這種免疫反應延伸到肺組織,增強了肺部免疫淋巴細胞的抗腫瘤能力。
總結:研究人員開發了一個實用的藥物輸送系統,擴大了穿刺針的效用。該系統可以在未來應用于深部腫瘤的放射性粒子植入和抗癌藥物的精確、微創輸送,特別是對于晚期、轉移性或無法手術的癌癥患者。此外,研究人員設計了一種基于正反饋機制的免疫激活策略,通過腫瘤細胞代謝重編程重塑腫瘤免疫微環境,克服免疫逃避,從而促進后續的免疫檢查點抑制治療。CMF植入劑代表了一種開創性的策略,它將工程學、材料科學和免疫學相結合,為實體瘤的治療提供了一種高效、安全、協同的局部到全身免疫解決方案。
原文鏈接:https://doi.org/10.1021/acsnano.5c09491